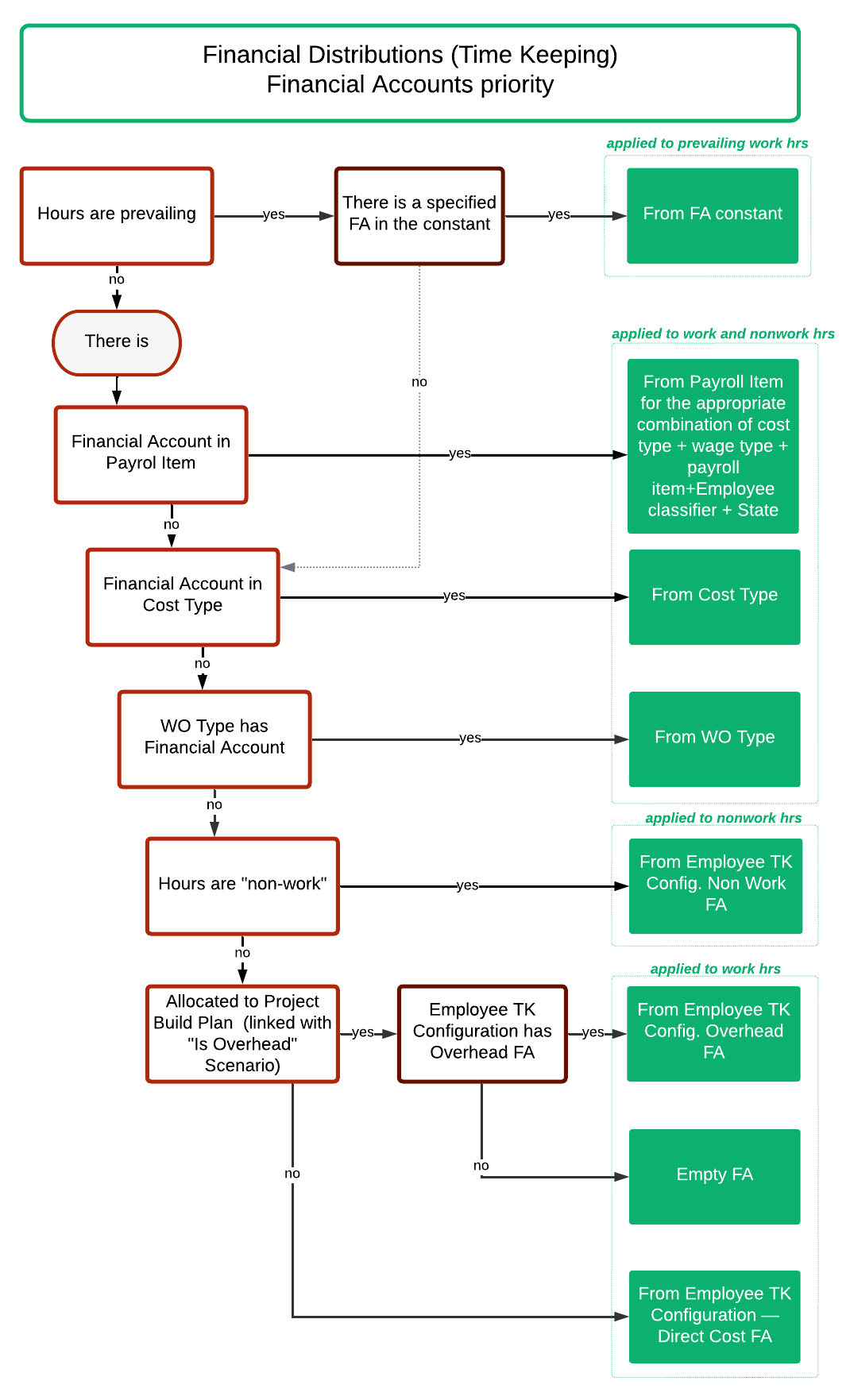
The source of Time Card Financial Distribution is Time Card's payroll table. However, to determine a financial account for each allocation line, the system follows the next priority.
Priority Flow
1. Are the hours prevailing wage?
- Yes → Is there a Financial Account in Setting: FAForTKPrevailingWage?
- Yes → Use FA from Setting. Applied to prevailing wage hours.
- No → Use FA from Cost Type. Applied to prevailing wage hours.
2. No prevailing wage → Is there a Financial Account in Payroll Item?
- Yes → Use FA from Payroll Item (matched by: Cost Type + Wage Type + Payroll Item + Employee Classifier + State). Applied to work and nonwork hours.
- No → Continue.
3. Is there a Financial Account in Cost Type?
- Yes → Use FA from Cost Type. Applied to work and nonwork hours.
- No → Continue.
4. Is there a Financial Account in Work Order Category?
- Yes → Use FA from Work Order Category. Applied to work and nonwork hours.
- No → Continue.
5. Is there a Financial Account in Work Order Type?
- Yes → Use FA from Work Order Type. Applied to work and nonwork hours.
- No → Continue.
6. Are the hours nonwork?
- Yes → Use Nonwork FA from Employee TK Config. Applied to nonwork hours.
- No → Continue to work hours logic.
7. Are the hours allocated to Overhead Build Plan?
- Yes → Does Employee TK Configuration have an Overhead FA?
- Yes → Use Overhead FA from Employee TK Config. Applied to work hours.
- No → Missing FA allocation.
- No → Use Direct Cost FA from Employee TK Config. Applied to work hours.
Note: If no FA is found at any step, the allocation may fail or default to a missing FA status.
Here is the scheme:

Was this article helpful?
That’s Great!
Thank you for your feedback
Sorry! We couldn't be helpful
Thank you for your feedback
Feedback sent
We appreciate your effort and will try to fix the article